| 1 초 | 256 MB | 63013 | 30673 | 26312 | 49.380% |
문제
아직 글을 모르는 영석이가 벽에 걸린 칠판에 자석이 붙어있는 글자들을 붙이는 장난감을 가지고 놀고 있다.
이 장난감에 있는 글자들은 영어 대문자 ‘A’부터 ‘Z’, 영어 소문자 ‘a’부터 ‘z’, 숫자 ‘0’부터 ‘9’이다. 영석이는 칠판에 글자들을 수평으로 일렬로 붙여서 단어를 만든다. 다시 그 아래쪽에 글자들을 붙여서 또 다른 단어를 만든다. 이런 식으로 다섯 개의 단어를 만든다. 아래 그림 1은 영석이가 칠판에 붙여 만든 단어들의 예이다.
A A B C D D
a f z z
0 9 1 2 1
a 8 E W g 6
P 5 h 3 k x
<그림 1>
한 줄의 단어는 글자들을 빈칸 없이 연속으로 나열해서 최대 15개의 글자들로 이루어진다. 또한 만들어진 다섯 개의 단어들의 글자 개수는 서로 다를 수 있다.
심심해진 영석이는 칠판에 만들어진 다섯 개의 단어를 세로로 읽으려 한다. 세로로 읽을 때, 각 단어의 첫 번째 글자들을 위에서 아래로 세로로 읽는다. 다음에 두 번째 글자들을 세로로 읽는다. 이런 식으로 왼쪽에서 오른쪽으로 한 자리씩 이동 하면서 동일한 자리의 글자들을 세로로 읽어 나간다. 위의 그림 1의 다섯 번째 자리를 보면 두 번째 줄의 다섯 번째 자리의 글자는 없다. 이런 경우처럼 세로로 읽을 때 해당 자리의 글자가 없으면, 읽지 않고 그 다음 글자를 계속 읽는다. 그림 1의 다섯 번째 자리를 세로로 읽으면 D1gk로 읽는다.
그림 1에서 영석이가 세로로 읽은 순서대로 글자들을 공백 없이 출력하면 다음과 같다:
Aa0aPAf985Bz1EhCz2W3D1gkD6x
칠판에 붙여진 단어들이 주어질 때, 영석이가 세로로 읽은 순서대로 글자들을 출력하는 프로그램을 작성하시오.
입력
총 다섯줄의 입력이 주어진다. 각 줄에는 최소 1개, 최대 15개의 글자들이 빈칸 없이 연속으로 주어진다. 주어지는 글자는 영어 대문자 ‘A’부터 ‘Z’, 영어 소문자 ‘a’부터 ‘z’, 숫자 ‘0’부터 ‘9’ 중 하나이다. 각 줄의 시작과 마지막에 빈칸은 없다.
출력
영석이가 세로로 읽은 순서대로 글자들을 출력한다. 이때, 글자들을 공백 없이 연속해서 출력한다.

제출 코드
strlst = []
for _ in range(5): # 5번 반복
text = input()
strlst.append(text) # 리스트에 str문자열추가
lst = []
for i in range(15): # 15번 돌면서
for j in range(5):
try:
lst.append(strlst[j][i])
except:
continue
else:
continue
print(''.join(lst))
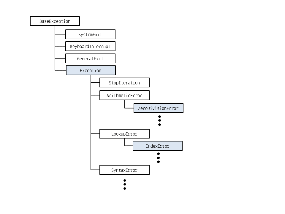
try - ex 를 사용해서 풀어보았다. 예외처리는 에러가 발생하더라도 스크립트의 실행을 중단시키지 않고 진행시켜주어서
for 반복문에 조건을 걸어서 푸는것보다 구현하는데 있어서 더 편한것 같다.
예외문의 계층도와 에러문의 종류도 공부해두는게 좋을 것 같다.
https://docs.python.org/3/library/exceptions.html
Built-in Exceptions
In Python, all exceptions must be instances of a class that derives from BaseException. In a try statement with an except clause that mentions a particular class, that clause also handles any excep...
docs.python.org

'알고리즘 > 백준' 카테고리의 다른 글
| 0211. [BOJ#24482] 알고리즘 수업 - 깊이 우선 탐색 4 (1) | 2024.02.11 |
|---|---|
| 0209. [BOJ#2798] 블랙잭 (1) | 2024.02.09 |
| 0206. [BOJ#1110] 더하기 사이클 (1) | 2024.02.06 |
| 0206. [BOJ#14425] 문자열 집합 (1) | 2024.02.06 |
| 0205. [BOJ#28445] 알록달록 앵무새 (1) | 2024.02.05 |